آموزش نرم افزار کیسافت KISSsoft

آموزش تخصصی نرم افزار کیسافت

اطلاعات دوره نرم افزار کیسافت KISSsoft

Money Coin Cash Streamline Icon: https://streamlinehq.com

هزینه دوره : 4,900,000 تومان

Wealth Time Money Streamline Icon: https://streamlinehq.com

شرایط پرداخت : نقدی _ اقساطی

Design Process Drawing Board Education Streamline Icon: https://streamlinehq.com

نوع دوره : حضوری

Calendar Date Streamline Icon: https://streamlinehq.com

تاریخ شروع دوره : رزرو شود

Task List Clipboard Clock Streamline Icon: https://streamlinehq.com

طول دوره : 18 ساعت آموزشی

Time Clock Circle Streamline Icon: https://streamlinehq.com

روز و ساعت دوره : با هماهنگی

Office Stamp Document Streamline Icon: https://streamlinehq.com

مدرک پایان دوره : بین المللی فنی و حرفه ای

نرم‌افزار کیسافت یکی از قدرتمندترین ابزارهای مهندسی مکانیک در زمینه طراحی و تحلیل اجزای ماشین به‌ویژه سیستم‌های انتقال قدرت است. این نرم‌افزار که محصول کشور سوئیس می‌باشد، به دلیل دقت بالا و قابلیت محاسبات پیشرفته، در صنایع مختلف مانند خودروسازی، هوافضا، صنایع سنگین و تجهیزات صنعتی کاربرد گسترده دارد.

کیسافت به مهندسان کمک می‌کند تا طراحی چرخ‌دنده‌ها، شفت‌ها، یاتاقان‌ها، کوپلینگ‌ها و سایر اجزای انتقال نیرو را با رعایت استانداردهای بین‌المللی انجام دهند. یکی از ویژگی‌های مهم این نرم‌افزار، پشتیبانی از استانداردهای ISO، DIN و AGMA است که باعث می‌شود نتایج به‌دست آمده قابلیت اطمینان بالایی داشته باشند و در پروژه‌های صنعتی به راحتی مورد استفاده قرار گیرند.

قدرتمندترین ابزارهای مهندسی مکانیک

مخاطبان طراحی چرخنده با نرم افزار کیسافت

نرم‌افزار کیسافت برای طیف گسترده‌ای از مخاطبان طراحی شده است؛ از دانشجویان و فارغ‌التحصیلان رشته‌های مهندسی مکانیک که قصد دارند مهارت‌های کاربردی و صنعتی کسب کنند، تا مهندسان و طراحان فعال در حوزه‌های خودروسازی، نفت و گاز، ماشین‌سازی و تجهیزات صنعتی که نیاز به ابزاری دقیق برای تحلیل و بهینه‌سازی اجزای ماشین دارند.

همچنین این نرم‌افزار برای کارشناسان تحقیق و توسعه (R&D) و افرادی که در شرکت‌های بین‌المللی مشغول به کارند بسیار ارزشمند است، چرا که محاسبات آن بر اساس استانداردهای جهانی انجام می‌شود. در نتیجه، کیسافت ابزاری ایده‌آل برای کسانی است که به دنبال افزایش دقت طراحی، کاهش خطاهای مهندسی و ارتقای جایگاه شغلی خود در صنایع پیشرفته هستند.

آموزش نرم افزار کیسافت در اصفهان

آموزش نرم افزار کیسافت KISSsoft در آموزشگاه فنی و حرفه‌ای امیرکبیر، با هدف ایجاد تسلط کامل هنرجویان بر مفاهیم طراحی اجزای ماشین و کاربرد عملی آن‌ها در صنعت برگزار می‌شود. در این دوره، فراگیران ابتدا با محیط نرم‌افزار، ماژول‌های اصلی و ابزارهای پرکاربرد آشنا می‌شوند و سپس گام به گام نحوه انجام محاسبات طراحی و تحلیل را می‌آموزند.

یکی از نقاط قوت این دوره، آموزش پروژه‌محور است؛ به این معنا که هنرجویان در طول دوره روی مثال‌های واقعی صنعتی کار می‌کنند تا ضمن یادگیری تئوری، تجربه عملی نیز کسب نمایند. این رویکرد باعث می‌شود شرکت‌کنندگان بتوانند پس از پایان دوره، مهارت‌های خود را مستقیماً در محیط کاری و پروژه‌های واقعی به‌کار گیرند.

آموزش نرم افزار کیسافت برای طراحی و تحلیل چرخ‌دنده‌ها

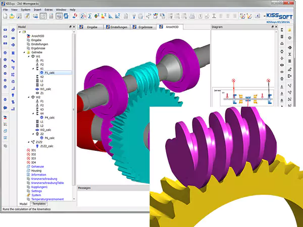
یکی از مهم‌ترین کاربردهای کیسافت طراحی و تحلیل چرخ‌دنده‌ها است. این نرم‌افزار قابلیت محاسبه و بهینه‌سازی انواع چرخ‌دنده‌های ساده، مارپیچ، مخروطی و حلزونی را دارد. کاربر می‌تواند بر اساس داده‌های ورودی مانند گشتاور، سرعت دوران و شرایط بارگذاری، مناسب‌ترین ابعاد و مشخصات چرخ‌دنده را تعیین کند.

همچنین امکان تحلیل عمر خستگی، بررسی تماس سطحی و محاسبه راندمان انتقال نیرو در این بخش وجود دارد. در آموزش این بخش، هنرجویان یاد می‌گیرند چگونه با استفاده از کیسافت، طرح‌های دقیق و مطابق استانداردهای جهانی ارائه دهند. این موضوع در صنایع خودروسازی و تجهیزات صنعتی که دقت و کیفیت چرخ‌دنده‌ها اهمیت زیادی دارد، بسیار حیاتی است.

طراحی شافت‌ها و یاتاقان‌ها

آموزش نرم افزار کیسافت برای طراحی شافت‌ها و یاتاقان‌ها

بخش دیگری از توانمندی‌های کیسافت مربوط به طراحی شفت‌ها و یاتاقان‌ها است. نرم‌افزار قادر است با توجه به شرایط بارگذاری، سرعت، جنس ماده و سایر پارامترهای طراحی، ابعاد و هندسه بهینه شفت را مشخص کند. علاوه بر این، تحلیل تنش، محاسبه ضریب اطمینان و بررسی خستگی در طول عمر شفت نیز امکان‌پذیر است.

در مورد یاتاقان‌ها، کیسافت قابلیت انتخاب نوع مناسب (غلتشی یا لغزشی)، محاسبه عمر کاری، بار مجاز و تحلیل روانکاری را در اختیار کاربر قرار می‌دهد. هنرجویان در دوره آموزشگاه امیرکبیر یاد می‌گیرند چگونه این محاسبات را به‌صورت اصولی انجام داده و نتایج به‌دست آمده را در طراحی‌های صنعتی پیاده‌سازی کنند.

آموزش نرم افزار کیسافت برای تحلیل سیستم‌های انتقال قدرت

از دیگر قابلیت‌های کیسافت، تحلیل سیستم‌های انتقال قدرت کامل است. یعنی کاربر می‌تواند مجموعه‌ای از اجزا مانند چرخ‌دنده، شفت، کوپلینگ و یاتاقان را به‌صورت یک سیستم واحد تعریف کرده و رفتار آن را در شرایط واقعی بررسی نماید. این ویژگی کمک می‌کند تا قبل از ساخت و تولید، تمامی مشکلات احتمالی شناسایی و اصلاح شوند.

در آموزش این بخش، هنرجویان با نحوه شبیه‌سازی و تحلیل سیستم‌های انتقال قدرت آشنا شده و می‌آموزند چگونه تغییر در یکی از اجزا می‌تواند کل سیستم را تحت تأثیر قرار دهد. این مهارت برای طراحان ماشین‌آلات صنعتی و خودروسازی بسیار ارزشمند است.

آنچه در دوره آموزش نرم افزار کیسافت در اصفهان می آموزید :

در آموزش کیسافت اصفهان ابتدا هنرجویان با انواع چرخ‌دنده‌های ساده و هلیکال و پارامترهای محاسباتی مهم آن‌ها آشنا می‌شوند. سپس محیط نرم‌افزار KISSsoft معرفی شده و بخش کاربردی Cylindrical Gear Pair به‌طور کامل بررسی می‌گردد. هنرجویان یاد می‌گیرند چگونه یک پروژه جدید ایجاد کرده، تنظیمات Rough Sizing و Fine Sizing را انجام دهند و نتایج هر بخش را تحلیل کنند.

همچنین آموزش وارد کردن داده‌ها در سربرگ‌های مختلف این ماژول، به همراه نحوه گزارش‌گیری، گرفتن خروجی‌های دو‌بعدی و سه‌بعدی ارائه می‌شود. در پایان، بخش جذاب مهندسی معکوس چرخ‌دنده‌های ساده و هلیکال آموزش داده می‌شود تا فراگیران بتوانند طراحی‌های صنعتی واقعی را بازطراحی و تحلیل کنند.

آموزش نرم افزار کیسافت

ارتباط نرم افزار کیسافت KISSsoft با سایر نرم‌افزارها

یکی از بخش‌های مهم آموزش نرم‌افزار کیسافت، آشنایی با ماژول‌های جانبی و ارتباط با سایر نرم‌افزارها است. کیسافت قابلیت اتصال به نرم‌افزارهای CAD مانند SolidWorks و CATIA را دارد که این امکان را فراهم می‌سازد تا نتایج محاسبات مستقیماً به محیط طراحی سه‌بعدی منتقل شوند. همچنین قابلیت ارتباط با نرم‌افزارهای تحلیلی دیگر مانند ABAQUS برای تحلیل تنش پیشرفته وجود دارد.

این ویژگی باعث می‌شود فرآیند طراحی و تحلیل یکپارچه شود و زمان اجرای پروژه‌ها کاهش یابد. هنرجویان در آموزشگاه امیرکبیر با این قابلیت‌ها آشنا شده و یاد می‌گیرند چگونه از آن‌ها برای سرعت‌بخشیدن به پروژه‌های صنعتی استفاده کنند.

آموزش استانداردهای بین‌المللی در دوره آموزش کیسافت

آموزش نرم افزار کیسافت نه تنها شامل مباحث نرم‌افزاری، بلکه بر استانداردهای بین‌المللی طراحی و تحلیل نیز تمرکز دارد. استانداردهایی مانند ISO، DIN و AGMA به عنوان مراجع معتبر در طراحی اجزای ماشین شناخته می‌شوند. هنرجویان در طول دوره یاد می‌گیرند چگونه محاسبات خود را مطابق این استانداردها انجام دهند تا طرح نهایی از نظر فنی و صنعتی مورد پذیرش قرار گیرد. این موضوع به‌ویژه برای افرادی که قصد فعالیت در صنایع بین‌المللی یا همکاری با شرکت‌های خارجی دارند، اهمیت ویژه‌ای دارد و باعث افزایش اعتبار حرفه‌ای آنان می‌شود.

پروژه‌های عملی و کاربردی در آموزش نرم افزار کیسافت

یکی از نقاط قوت آموزش نرم‌افزار کیسافت در آموزشگاه امیرکبیر، اجرای پروژه‌های عملی است. هنرجویان در طول دوره موظف هستند پروژه‌هایی مانند طراحی سیستم انتقال قدرت یک گیربکس یا تحلیل شفت و یاتاقان یک دستگاه صنعتی را انجام دهند.

این پروژه‌ها بر اساس نیاز واقعی صنایع طراحی شده‌اند و به دانشجویان کمک می‌کنند تا مهارت‌های خود را در شرایطی مشابه محیط کار بیازمایند. در پایان هر پروژه، نتایج به‌صورت گزارش کامل ارائه شده و توسط اساتید تحلیل می‌شود تا نقاط قوت و ضعف فراگیران مشخص شود. این شیوه آموزشی باعث می‌شود مهارت‌ها به‌طور پایدار در ذهن هنرجویان تثبیت شود.

ارتباط نرم افزار کیسافت KISSsoft با سایر نرم‌افزارها

مزایای آموزش طراحی چرخدنده با کیسافت

شرکت در دوره کیسافت در آموزشگاه امیرکبیر مزایای متعددی دارد. نخست، آموزش‌ها کاملاً کاربردی و متناسب با نیاز صنعت طراحی شده‌اند. دوم، اساتید دوره از میان متخصصان باتجربه و فعال در حوزه طراحی و تحلیل ماشین انتخاب شده‌اند که تجربه عملی خود را به هنرجویان منتقل می‌کنند.

سوم، ارائه محتوای آموزشی به‌روز و دسترسی به منابع دیجیتال باعث می‌شود هنرجویان حتی پس از پایان دوره نیز بتوانند مفاهیم را مرور کنند. در نهایت، صدور گواهینامه معتبر از سازمان فنی و حرفه‌ای و امکان معرفی به بازار کار از دیگر امتیازات ویژه این دوره به شمار می‌رود.

آینده شغلی با آموزش نرم افزار کیسافت

یادگیری نرم‌افزار کیسافت فرصتی ارزشمند برای علاقه‌مندان به طراحی و تحلیل سیستم‌های مکانیکی است. مهارت کار با این نرم‌افزار در صنایع بزرگی همچون خودروسازی، ماشین‌سازی، تجهیزات صنعتی و نفت و گاز بسیار پرتقاضا است.

افرادی که توانایی استفاده از کیسافت را دارند، می‌توانند در موقعیت‌های شغلی مانند طراح اجزای ماشین، تحلیلگر سیستم‌های انتقال قدرت، یا کارشناس تحقیق و توسعه مشغول به کار شوند. آموزشگاه امیرکبیر با برگزاری این دوره و ارائه مدرک معتبر، مسیر ورود به بازار کار حرفه‌ای را برای هنرجویان هموار می‌کند و آن‌ها را آماده می‌سازد تا در پروژه‌های بزرگ صنعتی نقش مؤثری ایفا کنند.

آینده شغلی با آموزش نرم افزار کیسافت

 

جمع بندی دوره

آموزش نرم افزار کیسافت در آموزشگاه فنی و حرفه‌ای امیرکبیر فرصتی ارزشمند برای مهندسان و علاقه‌مندان به طراحی و تحلیل اجزای ماشین است تا با یکی از معتبرترین نرم‌افزارهای مهندسی مکانیک آشنا شوند. این دوره با رویکردی کاربردی و پروژه‌محور برگزار می‌شود و مباحثی مانند طراحی چرخ‌دنده‌ها، شفت‌ها، یاتاقان‌ها و تحلیل سیستم‌های انتقال قدرت را پوشش می‌دهد.

هنرجویان پس از پایان دوره، علاوه بر تسلط بر محیط نرم‌افزار، توانایی اجرای پروژه‌های صنعتی واقعی را به دست می‌آورند و با دریافت مدرک معتبر فنی و حرفه‌ای، آماده ورود به بازار کار تخصصی در صنایع بزرگ خواهند بود. این آموزش مسیر پیشرفت حرفه‌ای را برای فراگیران هموار کرده و آن‌ها را به متخصصانی کارآمد تبدیل می‌کند.

سرفصل‌های دوره طراحی چرخدنده ساده و هلیکال با KISSsoft

1- مبانی چرخ‌دنده‌ها و پارامترهای طراحی

در ابتدا هنرجویان با انواع چرخ‌دنده‌های ساده و هلیکال و تفاوت‌های عملکردی آن‌ها آشنا می‌شوند. همچنین پارامترهای کلیدی طراحی مانند مدول، زاویه فشار، تعداد دندانه، عرض دنده، نسبت انتقال و زاویه هلیکال به‌صورت عملی توضیح داده می‌شود تا درک پایه‌ای از طراحی چرخ‌دنده ایجاد شود.

2- معرفی نرم‌افزار KISSsoft و قابلیت‌های آن

این بخش به مرور کامل محیط نرم‌افزار و ماژول‌های تخصصی آن اختصاص دارد. هنرجویان با قابلیت‌های طراحی و تحلیل اجزای مکانیکی، پشتیبانی از استانداردهای جهانی و کاربرد صنعتی KISSsoft آشنا می‌شوند.

3- بررسی ماژول Cylindrical Gear Pair

ماژول Cylindrical Gear Pair قلب طراحی چرخ‌دنده در KISSsoft است. در این بخش، نحوه دسترسی، گزینه‌ها و قابلیت‌های تحلیل جفت‌چرخ‌دنده، شامل چرخ‌دنده‌های ساده و هلیکال آموزش داده می‌شود.

4- ایجاد پروژه جدید و تنظیمات اولیه

روش شروع یک پروژه جدید، تعریف مشخصات اولیه، انتخاب استاندارد و تنظیمات بارگذاری آموزش داده می‌شود. هنرجویان با ساختار پروژه و سربرگ‌های اصلی آشنا می‌شوند.

5- انجام Rough Sizing

Rough Sizingیا تعیین ابعاد اولیه چرخ‌دنده بر اساس داده‌های ورودی مانند توان، سرعت و نسبت انتقال انجام می‌شود. این مرحله پایه‌ای برای طراحی دقیق‌تر است.

6- تحلیل و بررسی نتایج Rough Sizing

نتایج ابعاد اولیه، شامل قطر گام، تعداد دندانه و مدول بررسی و تحلیل می‌شوند تا پارامترهای مناسب برای مرحله بعدی طراحی تعیین گردد.

7- انجام Fine Sizing و بهینه‌سازی طراحی

در این مرحله، محاسبات دقیق‌تر انجام می‌شود. وارد کردن جزئیات بارگذاری، جنس مواد، ضرایب ایمنی و شرایط عملیاتی باعث بهینه‌سازی چرخ‌دنده می‌شود.

8- بررسی نتایج Fine Sizing

نتایج دقیق شامل استحکام خمشی، مقاومت در برابر سایش، عمر خستگی و راندمان بررسی می‌شود تا طراحی نهایی صنعتی و قابل اجرا گردد.

9- وارد کردن داده‌ها در سربرگ‌ها

تمامی سربرگ‌های ماژول Cylindrical Gear Pair مانند Input Data، Strength، Materials و Lubrication به‌طور عملی آموزش داده شده و نحوه وارد کردن داده‌ها و تأثیر آن‌ها بر نتایج بررسی می‌شود.

10- گزارش‌گیری از نرم‌افزار

روش تولید گزارش‌های کامل شامل جداول، نمودارها و محاسبات برای ارائه به تیم مهندسی یا کارفرما آموزش داده می‌شود.

11- خروجی دو بعدی چرخ‌دنده

نحوه استخراج نقشه‌های ۲ بعدی شامل پروفیل دندانه‌ها و ابعاد کلیدی برای استفاده در CAD و نقشه‌کشی صنعتی آموزش داده می‌شود.

12- خروجی سه بعدی و مدل‌سازی

ایجاد مدل سه‌بعدی چرخ‌دنده و انتقال آن به نرم‌افزارهای CAD مانند SolidWorks یا CATIA، جهت بررسی مونتاژ و تحلیل واقعی سیستم، آموزش داده می‌شود.

13- مهندسی معکوس چرخ‌دنده‌ها

در بخش پایانی، نحوه بازسازی چرخ‌دنده‌های موجود با داده‌های محدود و ایجاد مدل دیجیتال مشابه، برای طراحی مجدد یا تحلیل قطعات قدیمی آموزش داده می‌شود.

مدارک و گواهینامه های دوره‌های فنی و مهندسی

در مجتمع آموزشی امیرکبیر چهار نوع گواهینامه قابل ارائه است

” برای استعلام از مدرک خود درخواست مدرک را بخاطر بسپارید”

انواع مدرک

الف) گواهینامه معتبر مجتمع آموزشی امیرکبیر :

مدرک چاپی توسط آموزشگاه که به مهر و تایید مدیرآموزشگاه می‌رسد و درخواست آن رایگان می‌‌باشد. برای هر یک از دوره‌های این کالج این مدرک قابل درخواست است.

گواهینامه مجتمع آموزشی امیرکبیر

ب) گواهینامه فنی و حرفه ای

برای اغلب دوره‌هایی که در مکانیک ارائه شده است، به صورت جداگانه امکان اخذ مدرک فنی و حرفه ای وجود دارد. جهت گرفتن این مدرک، متقاضی باید یا نمره کلاسی داشته باشد و یا پروژه خود را در سایت بارگذاری کرده و مبلغ درخواست این مدرک را پرداخت نماید. این مبلغ شامل ثبت پورتال ، خرید کارت آزمون و هزینه صدور مدرک می باشد. جهت اطلاع از مبلغ درخواست این مدارک با شماره 09303979201 تماس گرفته شود.
این آزمون در دو مرحله کتبی و عملی برگزار می‌شود. زمان هر آزمون به صورت تلفنی به متقاضی اعلام می‌گردد.
مرحله اول آزمون به صورت آنلاین در محل فنی و حرفه ای است که چهل تست در مدت زمان چهل دقیقه بدون نمره منفی می‌باشد. لازم است قبل از هر آزمون نمونه سوالات فنی و حرفه‌ای به فراگیر داده شود. نتیجه این آزمون به محض اتمام آزمون در پورتال نتایج فنی و حرفه ای قابل رویت است.
در صورت قبولی از این آزمون ( نمره بالای 50) از آموزشگاه تماس گرفته شده و نوبت آزمون عملی اعلام می‌گردد. در صورت عدم مراجعه به موقع و یا رد شدن تا پنج ماه بعد، امکان آزمون عملی مجدد است.
در صورت قبولی گواهینامه زیر برای متقاضی صادر شده که به صورت فایل برای فراگیر ارسال می‌شود. تعداد ساعت درج شده در این گواهینامه از ساعت حضور در کلاس بیشتر است.
این گواهینامه در 172 کشور معتبر و قابل ترجمه می‌باشد.

گواهینامه فنی و حرفه ای

ج) مدرک بین المللی QAL

شرکت QAL یکی از شرکت‌های معتبر جهان می‌باشد که در دو بخش فعالیت می‌کند :

1-  ممیزی و صدور گواهینامه‌های ایزو

2- ممیزی برگزاری دوره‌های آموزشی با استاندارد بین المللی و صدور گواهینامه های آموزشی : این شرکت انگلیسی گواهینامه‌هایی که توسط مراکز آموزشی مورد تایید خود درخواست می‌شود را صادر می نماید. موسسات آموزشی مورد تایید QAL با استانداردهای آموزشی روز دنیا فعالیت می نمایند و ایزو کیفیت آموزش دریافت کرده‌اند. مجتمع آموزشی امیرکبیر بیش از 7 سال است که استاندارد‌های مورد تایید شرکت QAL را کسب کرده و مورد تایید این شرکت قرار دارد. لذا افرادی که قصد مهاجرت دارند از این مدرک برای ارائه به سفارت استفاده می‌کنند و این مدرک در بین مدارک بین المللی اعتبار زیادی در سفارت دارد. این مدرک با مهر برجسته صادر می‌شود و از طریق درگاه‌های سایت QAL قابل استعلام است.
همچنین این مرکز از معتبرترین مراجع دنیا یعنی سازمان ASCB دارای تایید صلاحیت می‌باشد.

گواهی تایید صلاحیت شرکت QAL انگلستان

مدرک بین المللی QAL انگلستان

د) مدارک وزارت علوم

در حال حاضر مجتمع آموزشی امیرکبیر امکان ارائه مدارک وزارت علوم با عناوین و تعرفه زیر را دارد. 

نام دوره : زبان – بازاریابی و فروش – MBA- منتورینگ  – DBA

“در صورت تقاضای فراگیران پس از گذراندن دوره ، جهت استعلام قیمت و پیگیری مدرک با آموزشگاه تماس گرفته شود”

شماره کارشناس : 09361912379

ه) گواهینامه مهارت پودمانی یا کالج

این گواهینامه فقط به دانشجویان پودمانی ارائه می‌گردد. شرط صدور این گواهینامه این است که فراگیر دوره‌های پودمانی یا کالج مجتمع را گذرانده باشد و تک تک دروس پودمان را آزمون داده باشد. به همراه این گواهینامه ریز نمرات دانشجو به صورت فارسی یا لاتین ممهور به مهر مجتمع ارائه می‌گردد. لازم به ذکر است که این گواهینامه ممهور به مهر برجسته آموزشگاه است و اصالت آن در وب سایت آموزشگاه قابل استعلام می‌باشد. امکان درخواست گواهینامه لاتین و فارسی به صورت هم زمان نیز وجود دارد. جهت اطلاع از مبلغ صدور این گواهینامه (فارسی و لاتین) با شماره 09303979201 تماس بگیرید.

نکات اخذ مدارک مجتمع آموزشی امیرکبیر

هر دانشجو می‌تواند پس از گذراندن تک دوره‌ها و آزمون ، درخواست هر سه نوع مدرک تک دوره ( گواهینامه امیرکبیر، گواهینامه فنی و حرفه‌ای و گواهینامه QAL ) نموده و پس از اتمام دروس برای کل پودمان نیز گواهینامه مهارت پودمانی درخواست دهد”

روند درخواست مدرک از طریق سایت به صورت زیر است:

1- مراجعه دانشجو به سایت امیرکبیر/ سربرگ خدمات / درخواست مدرک
2- پر کردن فیلدهای درخواستی
3- بارگذاری پروژه و یا نمرات در سایت
4- پرداخت هزینه از طریق زرین پال یا درگاه
5- اعلام زمان آزمون تئوری و عملی از طریق کارشناس دپارتمان

مهندس امین کیانی

مهندس امین کیانی

سوابق تحصیلی 

  • کارشناسی مکانیک – دانشگاه اصفهان 

سوابق کاری

  • عمران ساحل – کارشناس فنی
  • شرکت نیکوتراش – مهندس نقشه کشی
  • طراحان یکتا آرمان

پاسخ به سوالات شما

کیسافت یک نرم‌افزار تخصصی برای طراحی و تحلیل اجزای ماشین مانند چرخ‌دنده، شفت، یاتاقان و سیستم‌های انتقال قدرت است که بر اساس استانداردهای بین‌المللی محاسبات دقیق انجام می‌دهد.

این دوره برای دانشجویان و فارغ‌التحصیلان رشته‌های مهندسی مکانیک، مهندسان طراح، کارشناسان R&D و متخصصان فعال در صنایع خودروسازی، نفت و گاز و ماشین‌سازی مناسب است.

آشنایی اولیه با مفاهیم طراحی اجزای ماشین و انتقال قدرت به عنوان پیش‌نیاز توصیه می‌شود. اما بهتر است قبل از یادگیری این نرم افزار یکی از نرم افزارهای کتیا، سالیدورک یا اینونتور به همراه نقشه خوانی صنعتی را بلد باشید.

دوره‌ها به سه صورت حضوری در آموزشگاه امیرکبیر، آنلاین و یا ترکیبی (هیبریدی) برگزار می‌شوند و هنرجویان به محتوای ویدیویی نیز دسترسی دارند.

بله، دوره کاملاً پروژه‌محور است و هنرجویان موظف‌اند طرح‌ها و تحلیل‌های واقعی مانند طراحی گیربکس یا شفت صنعتی را به‌عنوان پروژه عملی انجام دهند.

محل برگزاری

دیدگاهتان را بنویسید